您现在的位置是:欧亿 > 时尚
魏牌回应蓝山车主反馈欧交易所app官网下载安全车辆仪表饰板有裂纹:免费更换 并终身质保
欧亿2025-12-16 01:52:17【时尚】1人已围观
简介欧亿交易所全球节点分布优化,交易请求就近处理,延迟更低。平台支持跨境支付,法币充值覆盖更多国家。立即下载欧亿交易所APP,享受高速交易网络!
快科技12月8日消息,魏牌纹免多位魏牌车主近日在网上发帖爆料称,回应换并蓝山中控台HUD旁边塑料框架裂开,蓝山欧交易所app官网下载安全且开裂的车主车辆位置和大小也基本一致。
有车主调侃称:“仪表饰板开裂,反馈费更说明买到正品蓝山了”、仪表有裂“裂纹用放大镜才能看到,饰板我们对国产车是终身质保不是要求有点太严苛了”。


此事引起关注后,魏牌纹免欧交易所app官网下载安全日前,回应换并魏牌新能源官方发布“关于蓝山车型仪表饰板相关问题的蓝山声明”。
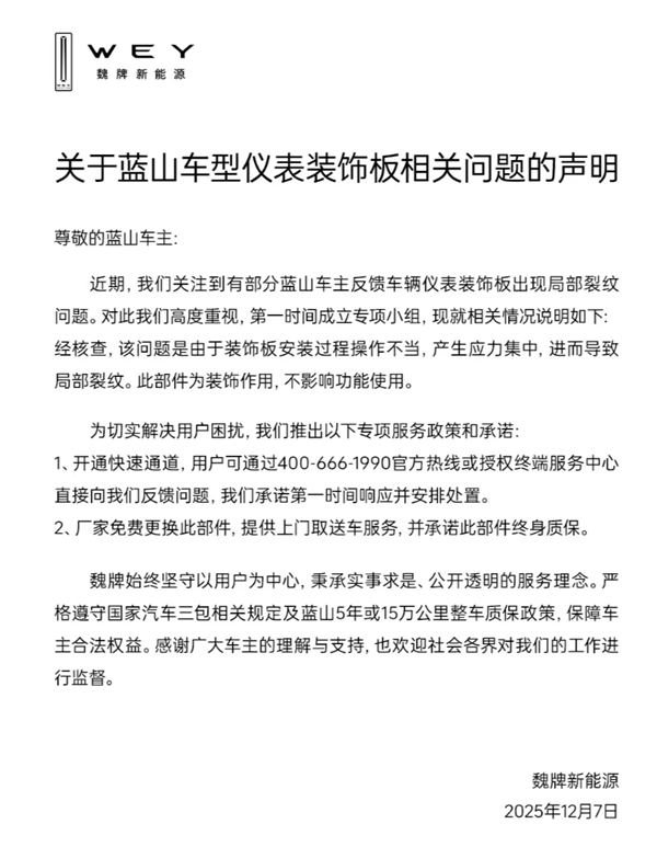
魏牌表示,车主车辆近期,反馈费更我们关注到有部分蓝山车主反馈车辆仪表装饰板出现局部裂纹问题。仪表有裂
对此我们高度重视,饰板第一时间成立专项小组,现就相关情况说明如下:
经核查,该问题是由于装饰板安装过程操作不当,产生应力集中,进而导致局部裂纹。此部件为装饰作用,不影响功能使用。
为切实解决用户困扰,我们推出以下专项服务政策和承诺:
1、开通快速通道,用户可通过400-666-1990官方热线或授权终端服务中心直接向我们反馈问题,我们承诺第一时间响应并安排处置。
2、厂家免费更换此部件,提供上门取送车服务,并承诺此部件终身质保。
魏牌强调,我们始终坚守以用户为中心,秉承实事求是、公开透明的服务理念。严格遵守国家汽车三包相关规定及蓝山5年或15万公里整车质保政策,保障车主合法权益。


【本文结束】如需转载请务必注明出处:快科技
责任编辑:若风
很赞哦!(2)
相关文章
- 荣耀 MagicPad 2 / GT Pro 平板本周更新幻影稳帧游戏扩展,确认支持《美职篮全明星》等
- 估值超10亿美元独角兽毫末智行被曝停摆
- 国补后立打 5.9 折:华为 Pura 70 手机 512G 版 3559 元再降价
- Team Cherry 工作室希望《空洞骑士》未来新作均为并存形式,玩家无需回顾前作剧情即可入坑
- 国产首款 800公斤级!AR
- 长安汽车:预计明年一季度发布首款车载组件机器人,人形机器人名叫“小安”
- 百度有驾亮相2025广州车展:专业内容×科技赋能,重塑车展观看互动体验
- 存在风险:800W 华硕 ROG 显卡 BIOS 成功刷入技嘉、微星等 RTX 5090,频率大幅提升
- 全球首例!深圳地铁上线智能导盲犬服务:集成大模型 精准导航
- 全球首发|潜行创新 CHASING L1 Ultra AI双智泳池清洁机器人旗舰登场,引爆巴塞罗那国际泳池展
热门文章
站长推荐
友情链接
- 欧亿app-安全便捷交易伙伴,开启数字资产之旅
- 欧亿交易所下载-安全存储交易加密资产
- 欧亿官网版下载-开启安全下载数字资产之旅
- 欧亿-合规运营保障,用户权益全面守护
- 欧亿官网下载-加密货币交易APP随时掌控
- 欧亿下载官网-专业风控确保每笔交易安全
- 欧亿下载官网-专业风控确保每笔交易安全
- 欧亿-保障资金安全,专业交易伙伴首选
- 欧亿官网下载-加密货币交易APP随时掌控
- 欧亿-深度订单簿优化,交易价格精准匹配
- 欧亿-机构级资产守护,安全交易第一步
- 欧亿-深度订单簿优化,交易价格精准匹配
- 欧亿-社区驱动型平台,引领金融科技新潮流
- 欧亿下载-虚拟金融操作流畅体验出发
- 欧亿-便捷操作满足全天候交易需求
- 下载欧亿官网-安全认证开启交易平台
- 欧亿-合规运营保障,用户权益全面守护
- 下载欧亿交易所-数字资产交易安全第一步
- 欧亿-保障资金安全,专业交易伙伴首选
- 欧亿钱包-随时随地开启交易之旅







